2张表,让你成为塑料改性高手,真的么?
作者: 发布时间:2026-04-24 04:50:43 浏览量:
【摘要】塑料改性其主要采用的改性技术有共混、填充、增韧、增强、相容、阻燃、合金化等技术。本文根据协会技术专家张贞祥老师的资料,通过两张表总结了常见再生塑料改性的解决方案。
塑料改性的原理和技术是:塑料聚合物通过添加功能助剂、添加剂、填料等、或通过不同聚合物的共混,通过机械设备采用物理方法、化学方法或将不同的方法有机结合,制成符合一定要求的塑料聚合物。
其主要采用的改性技术有共混、填充、增韧、增强、相容、阻燃、合金化等技术。本文根据协会技术专家张贞祥老师的资料,通过两张表总结了常见再生塑料改性的解决方案。
再生塑料的相容性
再生塑料常见的有:PVC、PE、PP、HIPS、ABS、、AS、PMMA、PET、PBT、PC、PA6、PA66、POM、PPS、高温尼龙、EVA、TPU、TPE等,其相容性是相似相容的原则。对于再生材料,关键要把握住哪些能适当混合,哪些混合不好:
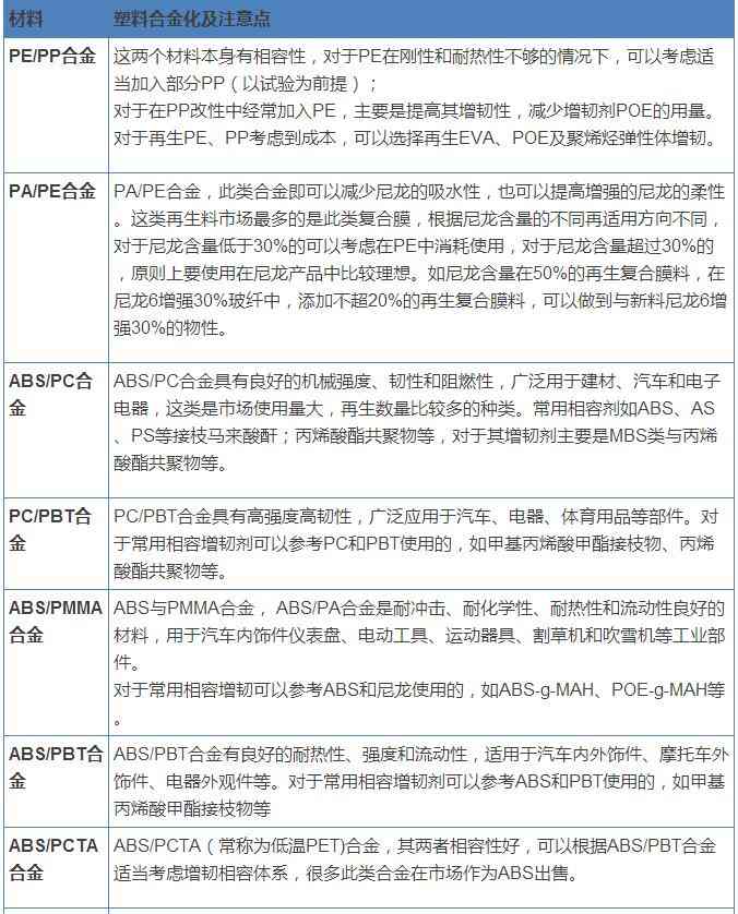
再生塑料的合金化
对于再生塑料,有部分是不能充分分开,而我们也可以利用再生塑料的性质,用这些再生料或不能分开的再生料制作塑料合金,生产出符合要求的改性料。所以要知道这些就要了解常生产的塑料合金及其常使用的相容剂。
再生塑料的增强
对于再生塑料的增强,常提到的多是玻纤增强,对于像碳纤及钢纤等再生塑料增强比较少见。对于玻璃纤维增强,主要要做好以下几点:
要处理好玻纤与塑料的表面结合,一是添加偶联剂进行表面处理,如PP加玻纤可以添加偶联剂KH-550等;二是添加相容剂进行表面连接处理,如PP加玻纤可以添加PP-g-MAH(PP接枝马来酸酐)等。
根据强度要求,对于强度要求高的尽量玻纤细,如常见玻纤988A,如果不强调一般是给14μ ,而用10μ~12μ的强度就会高。不过也不是越细越好,同等条件小越细就会导致越难剪切与分散,特别是象黏度低的PP与PE更难剪切,有时会导致拉条困难。

