车用ABS材料的回收技术
作者: 发布时间:2026-04-25 04:50:34 浏览量:
【摘要】ABS在高档轿车部件中的重要地位是PP无法撼动和完全取代的,因此ABS的回收再利用具有重大的意义。由于汽配材料一般制件较大,分选效率较高,目前国内对ABS汽配材料的回收基本方式还是人手工分选方式。
随着汽车工业向轻量化方向发展,塑料在汽车上的应用日益增多,其应用主要包括内饰件、外装件和功能结构件。ABS(丙烯腈-苯乙烯-丁二烯共聚物)材料一直在汽车部件生产中起着重要作用。
ABS在高档轿车部件中的重要地位是PP无法撼动和完全取代的,ABS具有突出的美学、流动、韧性、尺寸稳定性和高耐热性,被广泛认可为是一种可以自由设计的工程材料。
上图为锦湖日丽开发的ABS材料在汽车内饰件上的应用实例。在内饰上,ABS可以用于生产门板、仪表板饰框、手套箱、中控仪表板、空调出风口等。在外饰上,ABS用于制造散热格栅、镜框、牌照板、饰标等。
不同ABS材料的应用:
ABS可以提供宽范围的选择,包括低气味ABS、耐热ABS、消光ABS、电镀级ABS和耐候ABS,其在汽车的内外饰部件上有广泛的应用。
外后视镜:大多采用耐热ABS,PC/ABS,ASA,PBT+GF等材料;轮毂盖:大多选用PC/ABS,电镀PC/ABS,耐热ABS,电镀ABS、PA/PPE等材料;散热格栅:则选用PC/ABS,电镀PC/ABS ,ASA,电镀ABS,AES,耐热ABS等材料;立柱饰板:一般选用PC/ABS,ASA, M-PMMA, AES材料。
回收ABS的分拣与破碎:
由于汽配材料一般制件较大,分选效率较高,目前国内对ABS汽配材料的回收基本方式还是人手工分选方式。对于一些已经经过破碎的回收材料,则可以采用比重法,通过调节工业盐水溶液的密度来浮选不同密度的材料,通过比重法也能够获得纯度较高的各种ABS回收破碎,以便进行下一步的操作。
汽配制件整体尺寸或制件厚度均很大,直接进行破碎对于破碎机而言是一种繁重的工作。常见的方式是通过机械裁剪、加压初破等方式获得尺寸和厚度较小的破碎物,再进行下一步的粉碎工作,从而获得能够进行熔融挤出工序所需要的具有适当尺寸的粉碎回收材料。
回收ABS的成型加工:
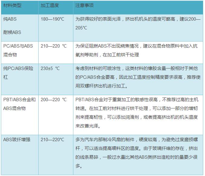
在ABS回收加工中,由于含有不耐热的丁二烯橡胶成分,因此对于加工过程中的温度条件要求相对较其他材料要高,在加工过程中温度偏差5 ℃,就有可能导致最终产品的质量问题,此外考虑到分选精度问题,设定合理的加工温度,对于回收成品的质量具有重要的意义。
不同材料成分ABS的推荐加工温度
加工汽配ABS中的常见问题及解决方法

