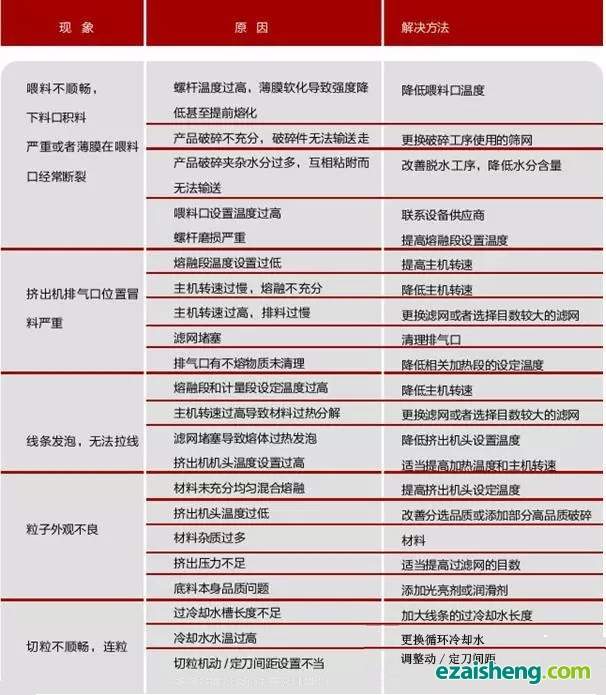
一张图读懂聚丙烯再生回收的所有问题 作者: 发布时间:2026-03-19 04:50:06 浏览量: 【摘要】聚丙烯包装材料破碎加工过程中可能出现的加工问题和相应的解决方法 聚丙烯包装材料破碎加工过程中可能出现的加工问题和相应的解决方法 上一篇 : PP回收常见问题解决办法 下一篇 : 高温PET和低温PET的区分方法